Organisation
Her kan du hurtigt finde kontaktoplysninger på Niels Brocks medarbejdere og få et overblik over vores organisationsstruktur.

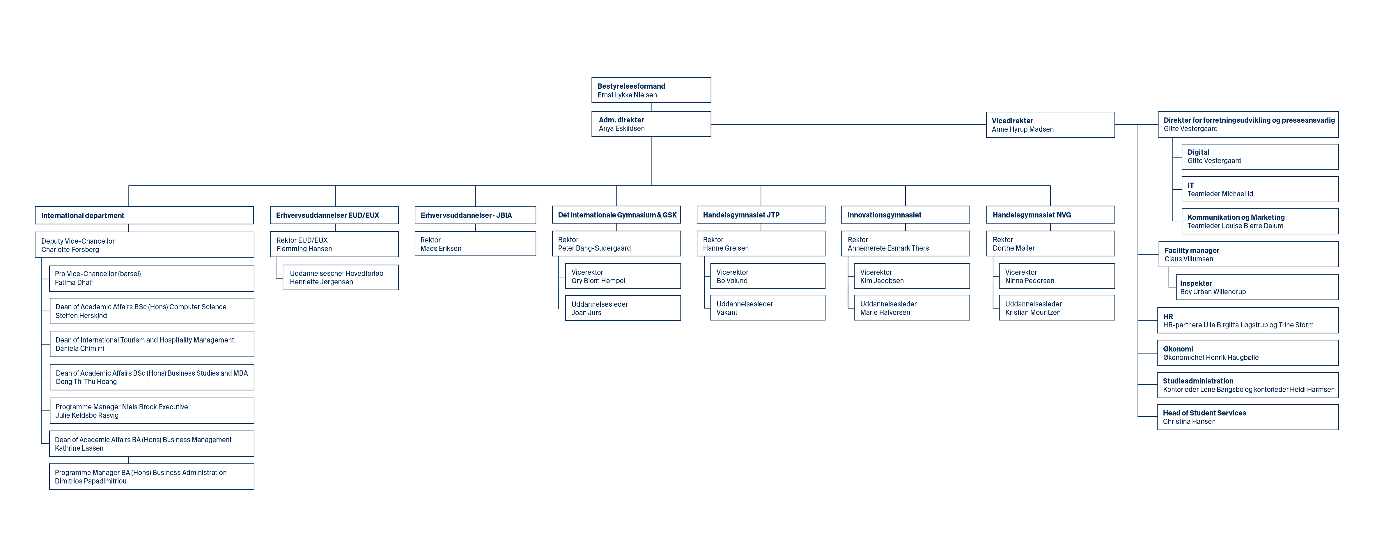
Organisationsdiagram

Vores organisation består af mange forskellige afdelinger, der hver især spiller en vigtig rolle i at sikre en effektiv drift. For at gøre det nemt for dig at få et overblik har vi samlet et organisationsdiagram, som du kan åbne ved at klikke på nedenfor.
Direktion


Direktionssekretariatet


EUX-Gymnasiet






Sarah Rosenbech Nielsen
SPS- og læsevejleder på EUX-Gymnasiet
Telefon25 65 94 17
Emailsni@nielsbrock.dk

Jesper Buchs Iværksætterakademi


Henrik Halvorsen
Lærepladsservice på Jesper Buchs Iværksætterakademi
Telefon25 65 94 33
Emailhhv@nielsbrock.dk


Annestine Molin
SPS- og læsevejleder på Jesper Buchs Iværksætterakademi og EUX-Gymnasiet
Telefon23 21 46 71
Emailamo@nielsbrock.dk

Det Internationale Gymnasium

Peter Bang-Sudergaard
Rektor på Det Internationale Gymnasium og GSK/SOF
Telefon23 21 45 05
Emailpbs@nielsbrock.dk



Ane Kirstine Blaabjerg
Studie-, SPS- og læsevejleder på Det Internationale Gymnasium
Telefon23 21 46 43
Emailanb@nielsbrock.dk



Handelsgymnasiet JTP






Ulla Legaard Justesen
Studievejleder - Team Copenhagen og Team Danmark koordinator
Telefon23 21 46 42
Emailulj@nielsbrock.dk

Rikke Bøgelund Petersen
Studievejleder på Handelsgymnasiet JTP
Telefon23 21 46 57
Emailrbp@nielsbrock.dk

Vibeke Krøll Clausen
Læsevejleder på Handelsgymnasiet JTP

Nynne Wedel Vildhøj
Læsevejleder på Handelsgymnasiet JTP
Handelsgymnasiet NVG




Birthe Melskens
Pædagogisk faglig koordinator på Handelsgymnasiet NVG





Lotte Hoffmann
Studievejleder og SPS-koordinator på Handelsgymnasiet NVG
Telefon23 21 46 83
Emaillhf@nielsbrock.dk

Innovationsgymnasiet








Sofia Amanda Mikkelsen
Læsevejleder på Innovationsgymnasiet
Kundecenter


Studieadministration



Camilla Olsen
Studiesekretær på Handelsgymnasiet JTP og Innovationsgymnasiet
Telefon33 41 91 69
Emailjulius@nielsbrock.dk



Annelie Zuber
Studiesekretær på Handelsgymnasiet JTP og Innovationsgymnasiet
Telefon33 41 91 69
Emailjulius@nielsbrock.dk

Anne Marie Nielsen
Intern servicemedarbejder

Camilla Balle Jensen
Studiesekretær og Teamkoordinator på Det Internationale Gymnasium
Telefon33 41 91 78
Emaildighhx@nielsbrock.dk


Ceri Hazel Joyce Vaughn
Studiesekretær på Handelsgymnasiet JTP og Innovationsgymnasiet
Telefon33 41 98 91

Christian Nexø Jørgensen
Studiesekretær på Handelsgymnasiet JTP og Innovationsgymnasiet
Telefon33 41 91 69
Emailjulius@nielsbrock.dk


Ida Bødker
Studiesekretær på EUX-Gymnasiet og Jesper Buchs Iværksætterakademi
Telefon33 41 98 90
Emaileudeux@nielsbrock.dk

Jesper Eisner
Studiesekretær og Teamkoordinator på Handelsgymnasiet JTP og Innovationsgymnasiet
Telefon33 41 91 69
Emailjulius@nielsbrock.dk

Laura Bækkel
Studiesekretær på Det International Gymnasium
Telefon33 41 91 78
Emaildighhx@nielsbrock.dk









Josephine Wittendorff
Studiesekretær på Det Internationale Gymnasium
Telefon33419178
Emaildighhx@nielsbrock.dk


Julie Horne Hansen
Studiesekretær på EUX-Gymnasiet og Jesper Buchs Iværksætterakademi
Telefon33 41 91 63
Emailjhh@nielsbrock.dk



Ida Haapanen
Kontorelev på Handelsgymnasiet JTP og Innovationsgymnasiet
Telefon33 41 91 69
Emailjulius@nielsbrock.dk

Joe-Max Ndayisaba
Kontorelev på Det Internationale Gymnasium
Telefon33 41 91 78
Emaildighhx@nielsbrock.dk
GSK og SOF

Peter Bang-Sudergaard
Rektor på Det Internationale Gymnasium og GSK/SOF
Telefon23 21 45 05
Emailpbs@nielsbrock.dk


Faculty of Higher Education


Kathrine Lassen
Dean of Academic Affairs, Business Management
Telefon+45 33 41 93 95
Emailkat@nielsbrock.dk

Steffen Herskind
Dean of Academic Affairs, Computer Science
Telefon+45 25 65 94 18
Emailste@nielsbrock.dk










Bibliotek


Digitalisering

Gitte Vestergaard
Direktør for Forretningsudvikling og Presseansvarlig
Telefon23 21 46 20
Emailgve@nielsbrock.dk




Kommunikation og Marketing

Gitte Vestergaard
Direktør for Forretningsudvikling og Presseansvarlig
Telefon23 21 46 20
Emailgve@nielsbrock.dk


Marc Alexander Jønsson
Kommunikations- og marketingmedarbejder
Telefon23 21 45 30
Emailmaj@nielsbrock.dk

IT

Gitte Vestergaard
Direktør for Forretningsudvikling og Presseansvarlig
Telefon23 21 46 20
Emailgve@nielsbrock.dk










Økonomi og HR





Facility









Bliv klogere på Niels Brock
Her har vi samlet det vigtigste, der er værd at vide om Niels Brock. Du kan blandt andet læse om vores historie, retningslinjer, kvalitetsarbejde og pædagogiske principper – og om vores initiativ, der sætter særligt fokus på vores elevers læring, trivsel og dannelse.
Læs mereHar du spørgsmål?

Her finder du kontaktoplysninger til vores afdelinger, så du nemt kan komme i kontakt med den rette person. Vi står klar til at hjælpe dig med vejledning og svar på dine spørgsmål.